آموزش متلب قسمت 9 : رسم نمودار در متلب با شرایط خاص
در تمرینهای گذشته با مبانی رسم نمودار در متلب آشنا شدید. در این تمرین میخواهیم به نحوه رسم نمودار با شرایط خاص در متلب نگاه عمیقتری بیاندازیم.
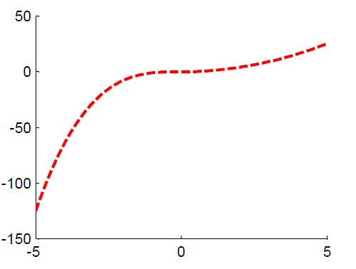
یک مثال ساده از رسم نمودار شرطی در متلب:

کدر بصورت زیر است:
plot f
رسم نمودار شرطی در متلب
یکی از راه هایی که می توانید تابع f را به راحتی رسم نمایید، کد متلب زیر است:
x=-5:0.1:5;
for n=1:length(x)
if x(n)<1
f(n)=x(n)^3;
else
f(n)=x(n)^2;
end
end
plot(x,f,'--r','linewidth',2)
که نتیجه بصورت یر نمایش داده میشود

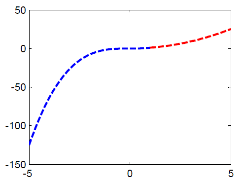
اگر بخواهید هر بار فقط نیمی از نمودار را رسم کنید و نمودارها را جمع کنید، کد به صورت زیر است
% Part 1
x=-5:0.1:1;
f=x.^3;
plot(x,f,'--b','linewidth',2);
% Part 2
x=1:0.1:5;
f=x.^2;
hold on;
plot(x,f,'--r','linewidth',2)

                        
            
				 
            
