آموزش متلب قسمت 10 : رسم نمودار رنگها و سبکها
همانطور که قبلاً در اینجا بیان کردیم، با نوشتن help plot یا doc plot در Matlab میتوانید اطلاعاتی را که در زیر به شما ارائه میدهیم پیدا کنید.
رنگها در رسم نمودار در متلب
در زیر حروفی هستند که می توانید به کد خود اضافه کنید تا هنگام ترسیم در Matlab رنگ ترسیم خود را کنترل کنید.
b  آبی
g  سبز
r  قرمز
c  فیروزه ای
m  سرخابی
y  زرد
k  سیاه
w  سفید
بیایید برخی از آنها را در مثال زیر امتحان کنیم.
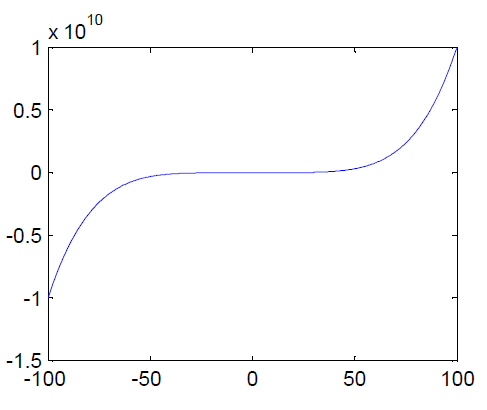
کد پیش فرض برای ترسیم این است:
x=-100:0.5:100;
y=x.^5-x.^2;
plot(x,y)
نتیجه این کد را در زیر می بینید

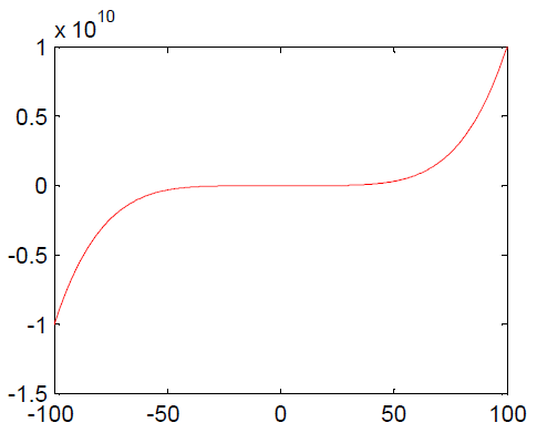
بیایید کد را کمی پیچیده تر کنیم تا رنگ ترسیم تغییر کند
برای کد زیر
x=-100:0.5:100;
y=x.^5-x.^2;
plot(x,y,'r')
نمودار زیر ترسیم میشود

حتماً متوجه شده اید که چگونه می توانید کد رنگ را اضافه کنید تا نمودار خود را به رنگ مورد نظر برسانید،
در ابتدای این آموزش متوجه رنگ ها و کدهای مختلفی شده اید که می توانید هنگام استفاده از این تکنیک از آنها استفاده کنید.
سبک خط رسم متلب
درست مانند تغییر رنگ نمودار در متلب، تغییر سبک خط، افزایش ضخامت خط یا جنبه های دیگر آن نیز صدق می کند.
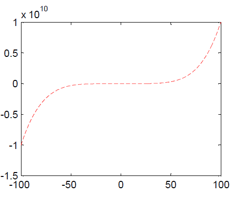
بیایید کد زیر را بررسی کنیم
x=-100:0.5:100;
y=x.^5-x.^2;
plot(x,y,'--r')
نمودار زیر ترسیم خواهد شد

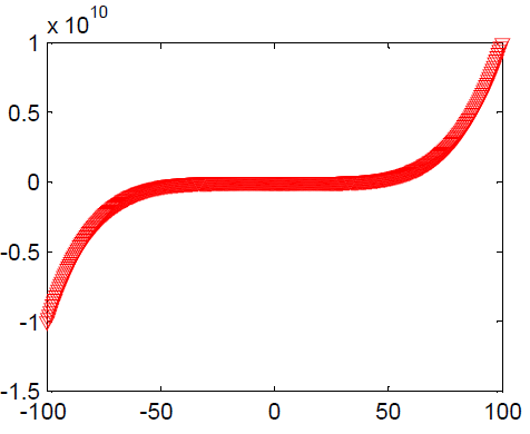
یا کد زیر
x=-100:0.5:100;
y=x.^5-x.^2;
plot(x,y,'vr')
نمودار زیر رسم خواهد شد

در اینجا کدی است که می توانید برای تغییر سبک خط استفاده کنید. (شما می توانید این اطلاعات را با طرح کمک به دست آورید)
.    نقطه
o   دایره
x    علامت x
+    پلاس
*     ستاره
s     مربع
d     الماس
v     مثلث (پایین)
^     مثلث (بالا)
<     مثلث (سمت چپ)
>     مثلث (راست)
p     پنتاگرام
h     هگزاگرام
-      نقطه چین
-.     خط نقطه
:      خط چین
-      خط ممتد
در اینجا نحوه تغییر ضخامت خط طرح خود در متلب آورده شده است
کد
x=-100:0.5:100;
y=x.^5-x.^2;
plot(x,y,'m','LineWidth',2
نمودار زیر ترسیم می شود

در اینجا مثال دیگری است که می توانید از آن چیزهای زیادی یاد بگیرید
کد
x = -pi:pi/10:pi;
y = tan(sin(x));
plot(x,y,'--rs','LineWidth',2,…
'MarkerEdgeColor','k',…
'MarkerFaceColor','g',…
'MarkerSize',5)
نمودار

رسم چند نمودا متعدد در یک ترسیم
یکی از روش های متعدد برای رسم چندین تابع در یک نمودار، استفاده از نگه داشتن یا درج معادلات مربوطه در کد نمودار است.
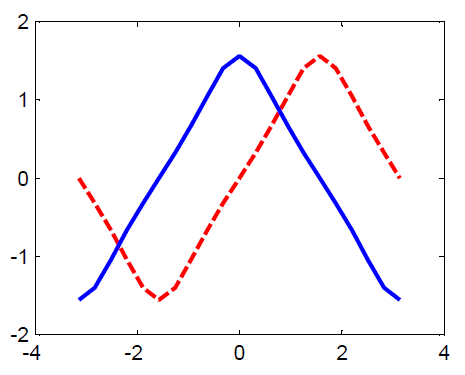
در اینجا یک مثال ساده می بینیم
کد
x = -pi:pi/10:pi;
y1 = tan(sin(x));
y2 = tan(cos(x));
plot(x,y1,'--r',x,y2,'b','LineWidth',2)
نمودار

این کار به روش زیر نیز قابل انجام است
کد
x = -pi:pi/10:pi;
y1 = tan(sin(x));
y2 = tan(cos(x));
نمودار (x,y1,'--r','LineWidth',2)
صبر کن
نمودار (x,y2,'b','LineWidth',2)
subplot در متلب
subplot کمک می کند که نمودارها در کنار هم در همان برگه ترسیم شوند.
در زیر این دستور را بررسی می کنیم. (برای دیدن راهنما از دستور Help Subplot استفاده کنید)
ترسیم چند نمودار در کادرهای کنار هم
H = subplot(m,n,p), یا subplot(mnp),
پنجره شکل را به یک ماتریس m به n از محورهای کوچک تبدیل می کند،
در لیست محورها محور شمار p را برای نمودار فعلی انتخاب می کند و دسته محورها را برمی گرداند.
محورها در امتداد ردیف بالای پنجره شکل، سپس ردیف دوم و غیره شمارش میشوند.
به عنوان مثال،
subplot(2,1,1), PLOT(income)
subplot(2,1,2), PLOT(outgo)
برای امتحان از کد زیر استفاده کنید
 x = -pi:pi/10:pi;
y1 = tan(sin(x));
y2 = tan(cos(x));
subplot(2,1,1)
plot(x,y1,'--r','LineWidth',2)
subplot(2,1,2)
plot(x,y2,'b','LineWidth',2)
نمودار

                        
            
				 
            
